脱公務員電子回路設計エンジニア

定番のLED点滅プログラムから

必要な材料について

材量については、先に挙げた参考図書に記載してありますのでここでは詳しい説明は省きます。

回路の作成

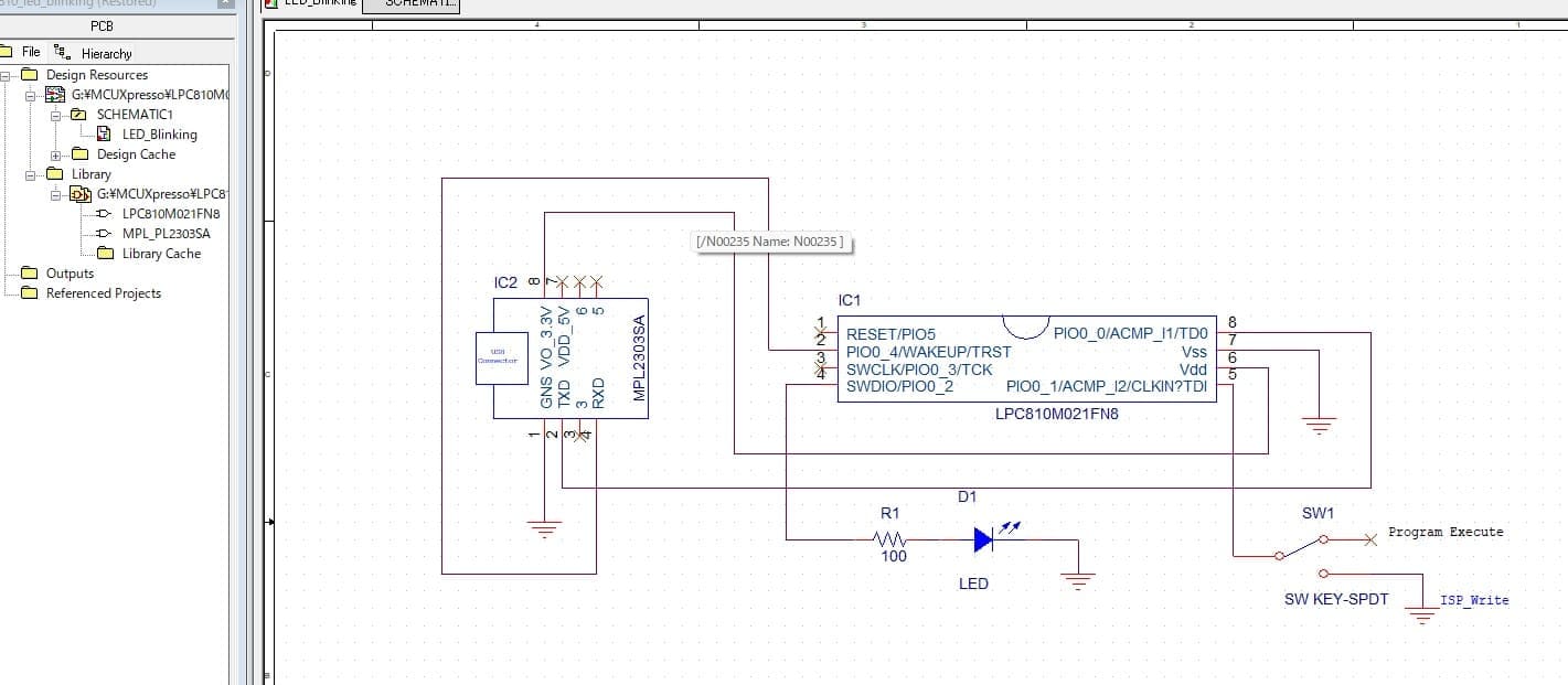
 OrCADにてメモを取るという意味で回路図を書きました。 LPC810_LEDBlinking回路図  基本は、参考図書の回路図に準じておりますが、ISPモードとプログラム実行字とを切り替えるときにいちいちジャンパワイヤを抜き挿しするのがめんどくさいため、途中でトグルスイッチを取付切り替える回路に変更しています。

回路外観

 実際に組んだ回路を示します。 LPC810_LEDBlinking回路 USBシリアル変換アダプタは、MPL2303SAというICを使用してます。このIC便利でして、これを使用すると、3.3Vの電源ICを省略できますと同時にもちろんRS232Cの変換もし、かつこの基板のJC2をショートしておくと信号レベルも3.3Vの変換もd系ますので私はこれをお勧めします。

回路作成上のポイント

 今回参考にしている本だと、いちいちLPC810を差し替えて実験を差し替えて進めているみたいですが、これがとてもやりにくい。この本の著者は、もちろん白^とレベルではいないはずだから、プログラムにハマることはないからたいしたことではないと思っているともう割れるが、よっぽどマイコンやプログラムに精通していないと、何度もいろんなところでハマるのが常であるので、私はトグルスイッチを二つ追加しました。これならブレッドボーにも刺さるかと思います。写真は横向きのものを使用しています。多分横向きのタイプがいいと思います。

プログラミング

 MCUXperssowo立ち上げます。プロジェクトを新規作成するのですが、この時 左上の、メニューから「ファイル」⇒「New」でプロsジェクトを新規作成しても良いのでしょうが、色々すべてじぶんで設定しなければならないため、輪t氏のような初心者が行うとなんだか迷路に入り込んでしまうので、左しあtのQuickStart Panelから「NewProject」で作成した方がウィザードのようなインターフェイスになっているの選んでいけば良いような感じで楽です。 MCUXPresso初期画面 クイックスタートパネルからの起動時はこんな画面が出てきます。 MCUXPresso初期画面 LPC810はLPC8XXから選択して、ここでは単なるICのプログラム環境を作成するので、このままNextをクリックします。 MCUXPresso初期画面 プロジェクト名は自由に決めてください。ここではLEDBinkingとしてます、MCUXPresso初期画面 ワークスペースとなるフォルダ内にLibraryファイルがない場合はimportをクリックします。

Switch Matrixについて

 2023年現在、このソフトウェアが手に入りません。私は当時のトランジスタ技術の雑誌と持っておりましたので、たしかその時付属していたものをWindows11で使用しております。一応swm.cはうまくエクスポートできますが、type.hはなんだかうまくエクスポート出来ませんでした(なんか空っぽのファイルが出力されるだけ)。取りえずはこのファイルがなくてもうまく動きます。というか多分今は設定するための妻子来なソフトがNXPから出ているみたいです。まだ私はこの使用方法が分かりません。今後の課題です。 Type.hは出力されるみたいですが、中身が空。