導入のページ紹介したChapter9の例が大変いい教材なのでこれを例に説明していきます。
設計データを入手しといたほうが良いと思いますので、アカデミックプレスのHPで本の名称で検索してそのコンパに恩再tのほうにChpaer9で使用するデータを一式ダウンロードできます。
↓本で使用する設計データがダウンロードできる
サイトアドレス
https://www.elsevier.com/books-and-journals/book-companion/9780128176849
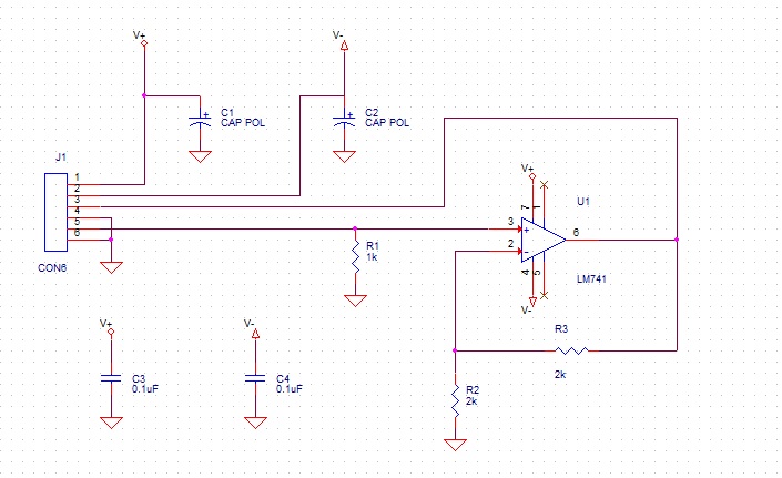
回路図を頑張って書きます。慣れてれば15 分程度で書けるかな?

回路図が書けたらどっかミスってな以下DRC実行しときましょう。プロジェクトウィンドウにて.DSNファイルを位階クリックして選択した状態にしてから、DRCを実行してください。今回は回路図フォルダが一つで回路図自体が一つしかないので問題になりません。

画面下部のセッションログに何もなければOK。なんかしかエラーあればエラーの注意が画面に表示されます。
DRCが無事通ったら、ネットリストを出力します.

PCB Editorにて、アートワークを作成するので、Create or Update PCB Editor Boardにチェックを入れ、その他必要なところにもチェックを入れ実行します。(このと時も.DSNファイルをプロジェクトマネージャのウィンドウにてセレクトしておくことを忘れないように)。
自動的にPCB Editorga起動します。
